Skip to Content
Texas State University
Texas State University
    Back Main Menu
    Institutional Compliance and Ethics
    Organizational Chart
    • Text-Based Org Chart
      • Current Students
      • Faculty & Staff
      • Family & Visitors
      • Alumni
      • Athletics
      • Give
      • Library
      • Round Rock
      • News
      Institutional Compliance and Ethics
      Institutional Compliance and Ethics

      Organizational Chart

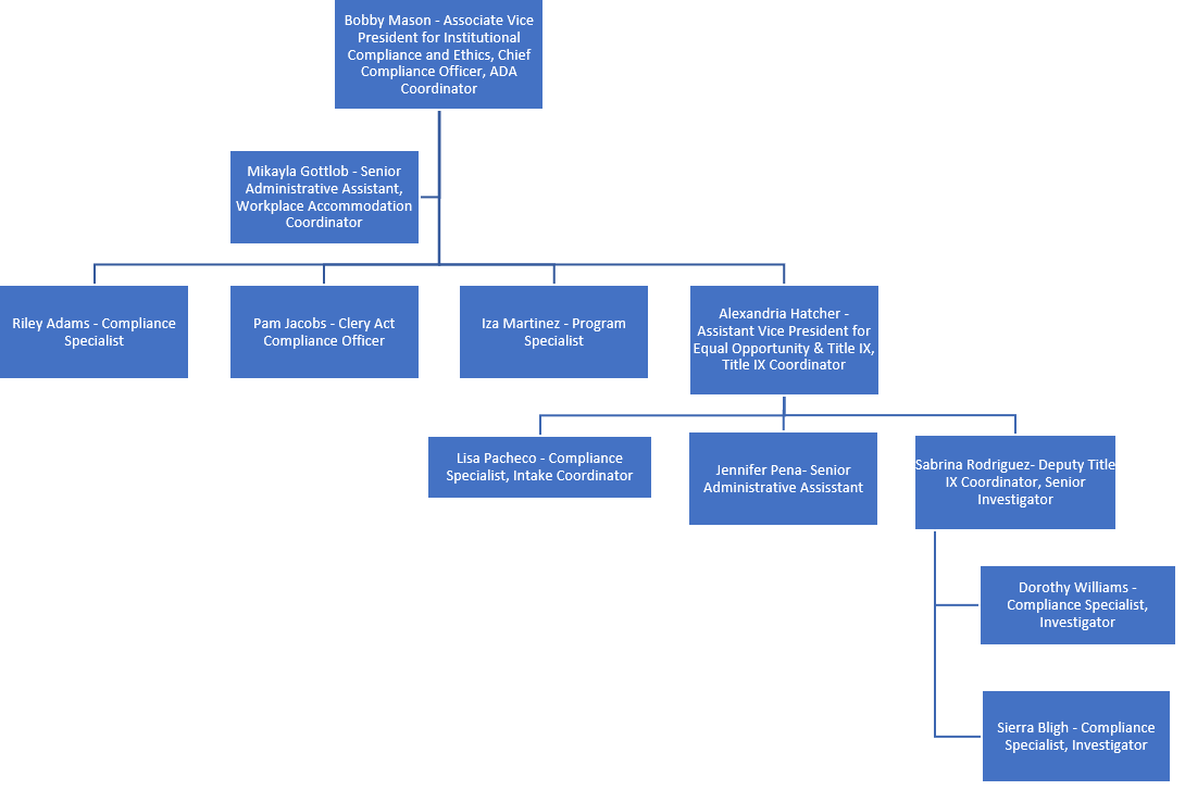
      Institutional Compliance Organization Chart is displayed
      View a Text-Based Organizational Chart
      • Texas State
      • Institutional Compliance and Ethics
      • About us
      • Organizational Chart

      Institutional Compliance and Ethics

      Elliott A 3rd Floor

      201 Talbot Street

      San Marcos, Texas 78666

      Phone: 512.245.4961

      compliance@txstate.edu

      Site Map
      • Facebook
      • Instagram
      • Twitter

      Resources

      Resources
      • Texas State University Policies
      • TSUS Office of Internal Audit at Texas State University
      • TSUS Rules and Regulations
      Texas State University
      • About Texas State
      • Careers
      • Emergency Info
      • Apply
      • Legal
      Select search scope
      Beginning of video dialog content
      Close Video
      Previous Video Next Video
      End of video dialog content